(+86) 136 0625  2116
中国高端面料研发企业  中国真丝提花面料厂家  Chinese high-end fabric R & D enterprise and Chinese silk jacquard fabric manufacture

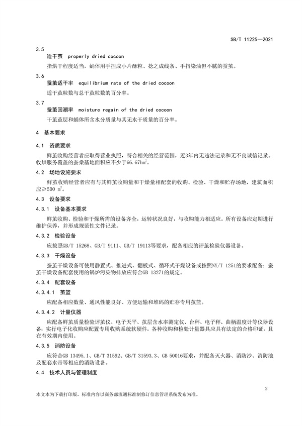
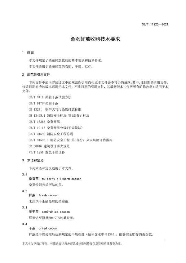
桑蚕鲜茧收购技术要求

点击次数:781  发布日期:2022-01-02  【打印此页】  【关闭
相关分类
宁川公告 Notice
纺织标准 Textile standard
原料行情 Price trend
MORE 最新动态
中国国际贸易促进委员会 原产地证书企业申报网址
中国可洗衣机洗的真丝面料团体标准
宁川生丝国内销售合同范本
宁川匠心工艺引领丝绸产业新潮流
丝情未来路 宁川纺织
宁川纺织绸缎研发事业部歌曲:咏蚕
中国宁川纺织丝绸之歌
服装面料常用的纤维原料介绍
Latest mulberry silk export prices
GB/T 15551-2016《桑蚕丝织物》规定的技术要求
联系我们

宁川纺织(苏州)有限公司

Ningchuan Textile (Suzhou)Co.,Ltd 


WeChat

    

Call us at:(+86)136 0625 2116 

《桑蚕鲜茧收购技术要求》(SB/T11225-2021)经商务部公告,已于2021年5月1日正式实施。